盘点!新疆66所大学(2025年最新版)
时间:2026-03-31 来源: 克拉玛依高考网 阅读:次
新疆的发展备受社会各界瞩目,尤其是经济增速已跻身全国前列,被普遍看作中国未来的经济增长点。随着 “一带一路” 战略持续推进,新疆经济腾飞的前景愈发明朗。近年来,不少人选择奔赴新疆就业创业,这片热土蕴藏的海量机遇,正吸引着全国各地的目光。
与此同时,新疆的生态治理成效显著。国家投入大量人力物力推进生态改造,如今当地生态环境持续向好,各类优质农产品也源源不断供应全国市场。
在高等教育领域,国家同样给予重点扶持。近三年,新疆新增五所本科院校,且均有重点高校对口帮扶。尽管新疆高校的整体实力在全国仍有较大提升空间,但录取分数线相对较低,对各省考生十分友好。
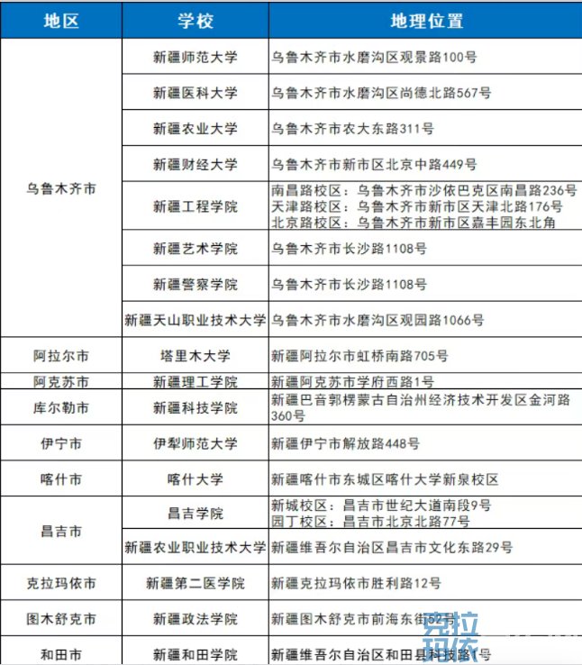
今天,我们就来梳理一下新疆地区的高校排名情况,截至2025年6月20日,全国高等学校共计3167所,本名单未包含港澳台地区高等学校。其中:新疆共有普通高等学校67所,其中本科26所、专科41所;

但里面部分学校其实已经升本,或者合并成为新的学校,重新整理后有新疆目前本科院校25所,专科院校41所。
目前新疆有25所本科院校,公办院校23所,民办院校2所。


新疆有41所专科院校,其中公办院校37所,民办院校4所。



新疆拥有全日制统招的高等职业院校数量在全国范围内不多,在西北地区却不少,西北第一职业教育强省的陕西也才42所职业高等院校。
新疆18所专升本招生院校,在全国专升本省份中,新疆只有1所民办,其他均为公办院校,这是其他省份羡慕不来的。


- 上一篇:【克拉玛依高考网】26年专升本招生院校名单汇总!
- 下一篇:暂无








