新疆自治区高考最近五年各批次最低投档分数线,2026考生参考收藏!
时间:2026-03-13 来源: 克拉玛依高考网 阅读:次
往年的高考批次线到底有没有参考利用价值?这是历年高考生和家长普遍存在的一个疑问,实际往年的批次线对于会利用懂报考的人来说,是有一定的利用价值的。如果实在不会利用,你就参考一下最近三年的批次线情况,给自己一个大致的定位即可,看看你目前的成绩处于什么位置,能上哪个批次,如果能提升个30-50分又在什么层次,也就是利用往年批次线给自己一个大致定位!今天帮准志愿,把最近5年来新疆的批次线为大家整理出来了,希望对新疆2026年高考生和家长能有帮助!
2025年各批次最低投档线:

2024年各批次最低投档线:

2023年各批次最低投档线:

2022年各批次最低投档线:

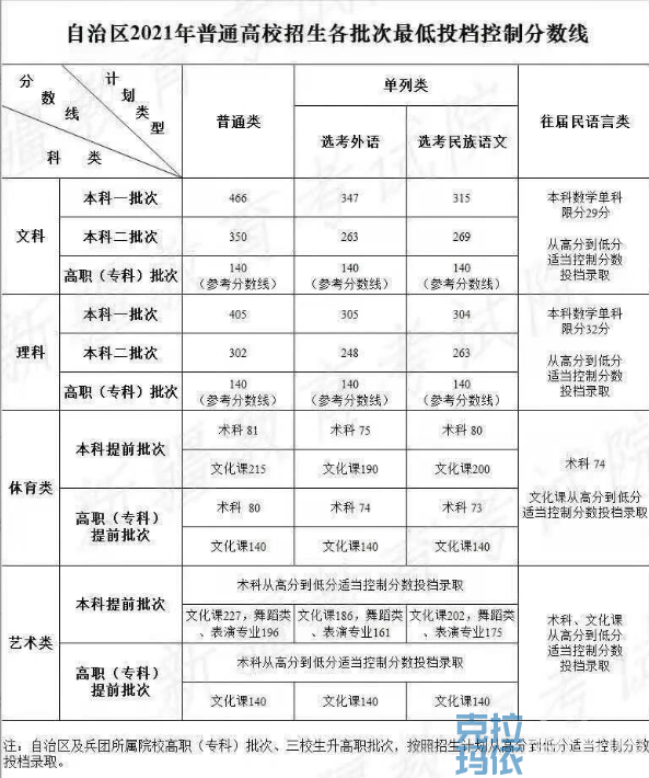
2021年各批次最低投档线:

- 上一篇:新疆三校生2025年普通类分数线公布啦!!
- 下一篇:暂无








