您好,欢迎您访问克拉玛依高考网,我们将竭诚为您服务!
求学需求
|
资料下载
|
网站地图
克拉玛依高考网
克拉玛依高三复读
初三辅导班
作业辅导班
初二晚托班
初一晚托班
7*24小时求学热线
0990-6609180
首 页
普通高考
政策公告
高考资讯
录取信息
内高班
高职单招
分数线
艺考体考
艺考快讯
政策公告
录取信息
体育单招
普通专升本
专升本快讯
专升本报名
专升本学校
成考自考
成人高考
自考资讯
自考报考
研招研考
志愿填报指南
院校推荐
提前批
普通类
专科批次
出国留学
资料下载
求学需求
您现在所在的位置:
克拉玛依高考网
>
成考自考
>
自考报考
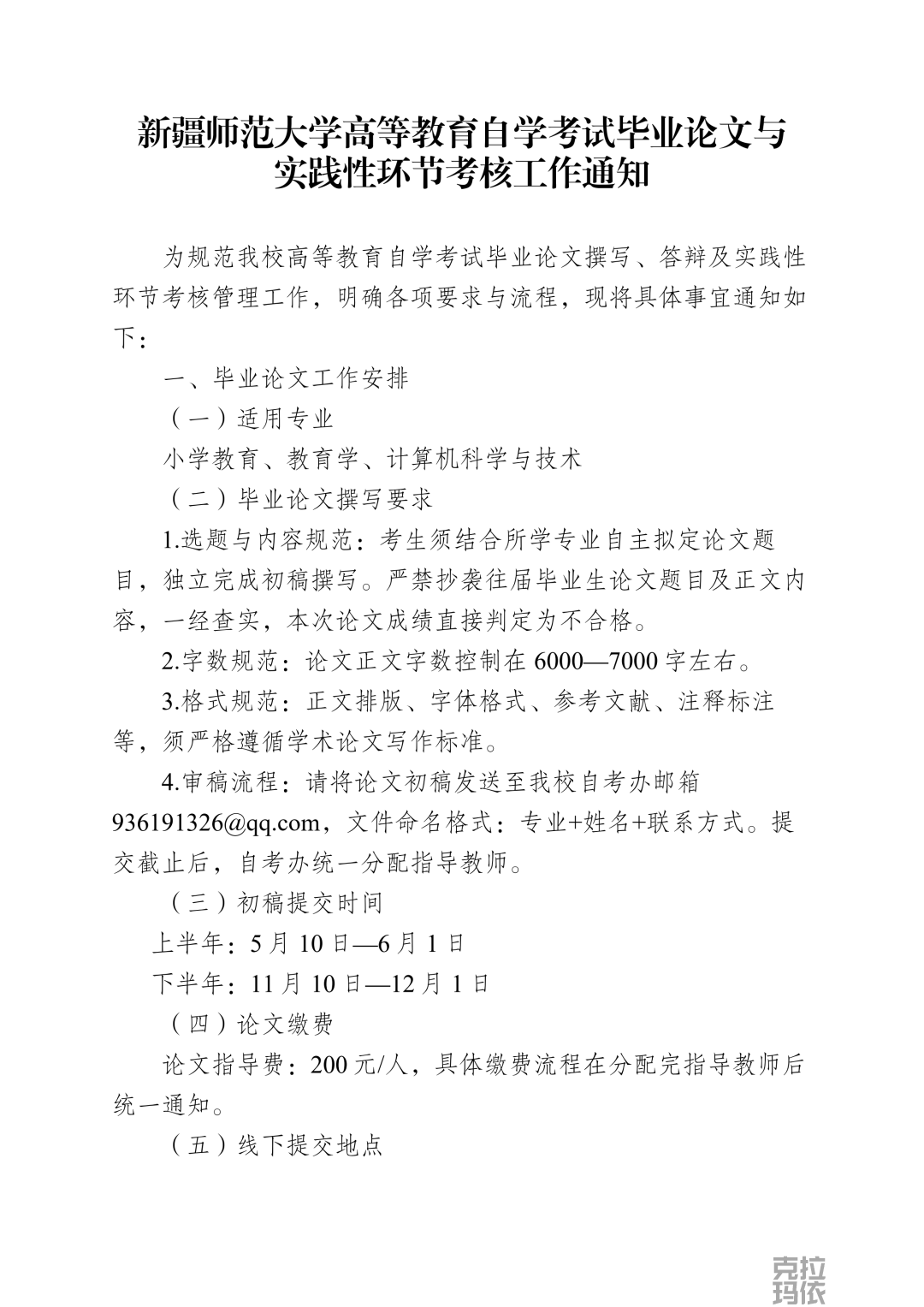
2026年自学考试各主考院校实践性环节考核的通知
时间:
2026-04-10
来源:
克拉玛依高考网
阅读:
次
来源:
新疆招生
新疆维吾尔自治区教育考试院 宣
上一篇:
自治区2026年上半年全国高等教育自学考试报名报考公告
下一篇:
2026年自学考试各主考院校实践性环节考核的通知
推荐内容
最新发布
2026年自学考试各主考院校实践性环节考
2026年自学考试各主考院校实践性环节考
自治区2026年上半年全国高等教育自学考
吉林教育学院成人高等教育2018年招生简
广东金融学院成人高等教育2018年湛江教
岭南师范学院成人高等教育2018年招生简
关于印发《涉密研究生与涉密学位论文管理办
致参加2018年全国硕士研究生招生考试考
学历、学位,傻傻分不清楚?一文看懂两者区
关于统筹全日制和非全日制研究生管理有关工
点击排行
自治区2026年上半年全国高等教育自学考
2026年自学考试各主考院校实践性环节考
2026年自学考试各主考院校实践性环节考
关于印发《涉密研究生与涉密学位论文管理办
广东金融学院成人高等教育2018年湛江教
吉林教育学院成人高等教育2018年招生简
岭南师范学院成人高等教育2018年招生简
学历、学位,傻傻分不清楚?一文看懂两者区
致参加2018年全国硕士研究生招生考试考
关于统筹全日制和非全日制研究生管理有关工