每日院校分享:辽宁中医药大学
时间:2026-03-09 来源: 克拉玛依高考网 阅读:次


学校设有沈阳、滨城大连、药都本溪三个校区,总占地面积1000余亩;设有17个学院,开设27个本科专业。
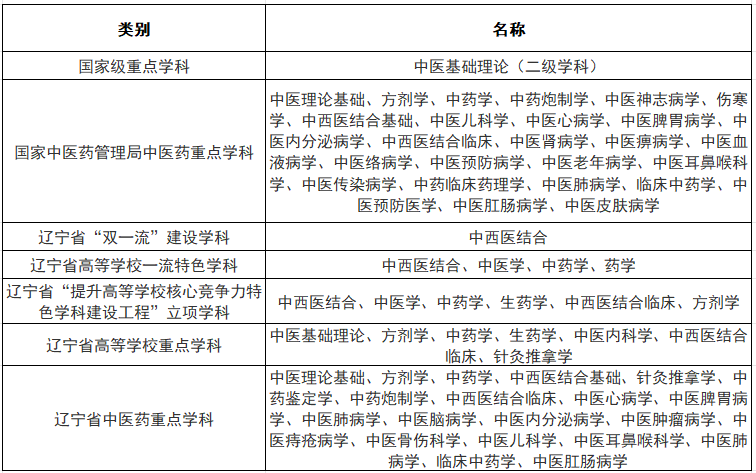
学校拥有1个国家重点学科、26个国家中医药管理局中医药重点学科、10个国家中医药管理局高水平中医药重点学科、4个辽宁省高等学校一流学科、21个辽宁省中医药重点学科;有3个博士后科研流动站、1个博士后科研工作站和2个辽宁省博士后创新实践基地;有3个一级博士学位授权学科、19个二级学科博士学位授权点、4个一级硕士学位授权学科、26个二级学科硕士学位授权点、1个博士专业学位授权点、3个硕士专业学位授权点。
重点学科:

序号 | 学科名称 | 评估结果 |
1 | 中西医结合 | B+ |
2 | 中医学 | B |
3 | 药学 | B- |
4 | 中药学 | B- |
辽宁中医药大学就业情况整体表现良好,毕业生去向落实率稳定在较高水平,就业前景广阔,尤其在东北地区中医药领域具有较强影响力和认可度。
就业率与深造情况:整体就业率稳居前列,本科毕业生总体就业率达 89.26%,部分工科专业就业率甚至超过 95%,研究生就业率高达 98.1%,远超全国平均水平。约27.43%的本科毕业生选择继续深造,其中国内升学占24.27%,出国(境)留学占2.16%。
就业方向:
行业分布:约46%的毕业生进入医药行业,19%进入医疗保健行业,另有部分从事教育培训、医疗设备、批发零售等领域。
单位性质:71.92%的毕业生签约医疗卫生单位,如各级中医院、综合医院中医科、社区卫生服务中心等;19.55%进入企业,包括大型药企和健康管理机构。此外,也有毕业生参与“三支一扶”等基层项目,服务乡镇医疗体系。
热门专业就业:
护理学:因融合中医护理与现代康复,60%毕业生进入三甲医院,部分赴海外就业。
中药学:依托本溪“药都”资源,与多家药企共建实训基地,90%以上毕业生进入大型医药企业。
就业区域:毕业生就业呈现明显的区域性特征,89.92%选择在东北地区工作,其中沈阳占比53%,大连15%。另有7%前往北京、2%前往上海等地发展,部分优秀学生通过升学或招聘进入全国性医疗机构。
- 上一篇:每日院校分享:江苏科技大学
- 下一篇:每日院校分享:华东交通大学








